Aktiver Player in der Kreislaufwirtschaft
Interview mit Christophe Laubignat, Global Commercial Director der Flaurea Chemicals S.A.

Wirtschaftsforum: Herr Laubignat, Flaurea Chemicals ist in der Kreislaufwirtschaft aktiv. Wie funktioniert das bei Ihrem Unternehmen genau?
Christophe Laubignat: Kreislaufwirtschaft bedeutet, dass wir in der Herstellung hauptsächlich mit Recyclingrohstoffen arbeiten und unsere Produkte ihrerseits auch wieder recycelbar sind. Wir sind im Bereich der Chemie der Metalle tätig, also der anorganischen Chemie, die somit nicht auf Carbon basiert.
Wirtschaftsforum: Welche Arten von Produkten stellen Sie her und wofür werden sie verwendet?
Christophe Laubignat: Zum jetzigen Zeitpunkt haben wir zwei Produktlinien: Cadmiumsalze und Zinksalze. Für die Produktion von Cadmiumsalzen kaufen wir teilweise recyceltes Cadmium an, das dann bei einer Temperatur von 660 °C verflüssigt wird und unter Zuführung von Sauerstoff zu Cadmiumoxyd in Form von Pulver wird.
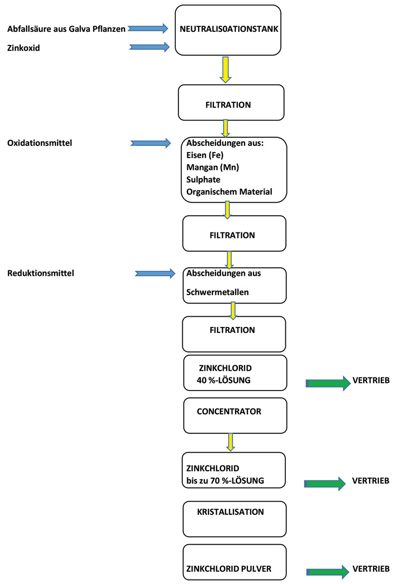
Circa 75% unserer Produktion von 2.500 t kommen bei der Herstellung von Nickel-Cadmium-Batterien zum Einsatz. Diese Batterien haben zwar gegenüber den moderneren Lithiumbatterien einige Nachteile, aber auch einen entscheidenden Vorteil: Sie können schnell geladen und entladen werden, ohne sich dabei aufzuheizen. Daher werden sie heute immer noch im Bereich der Absicherung eingesetzt. Cadmiumsalz kommt darüber hinaus als Stabilisator in der PVC-Herstellung zum Einsatz sowie bei der Produktion von Pigmenten und der Behandlung von Oberflächen. Wir produzieren auch Zinkchloride und -sulfate. Zinkchlorid wird zu 100% aus recyceltem Zink hergestellt – etwa 7.000 t pro Jahr. Auch Zinksalze werden für die Herstellung von Pigmenten oder als Stabilisator in der Kunststoffproduktion eingesetzt und außerdem in vielen anderen Bereichen, von der Wasseraufbereitung über die Pharmaindustrie bis zur Lebensmittelproduktion – das Spektrum ist sehr breit. Einige von ihnen gehen direkt zu den Galvanisierern, die uns mit dem Rohmaterial beliefern. Flaurea wurde wärend der COVID-19-Krise zu einem strategischen Lieferanten für die Herstellung von Medikamenten erklärt.
Wirtschaftsforum: Auf welchen Märkten ist Flaurea Chemicals aktiv und was macht den Erfolg des Unternehmens aus?
Christophe Laubignat: Unser Ex-portanteil ist mit 95% sehr hoch. Wir verkaufen sowohl innerhalb Europas, als auch in Nord- und Südamerika sowie in Asien. Für unsere Kunden sind zwei wesentliche Argumente ausschlaggebend, sich für uns zu entscheiden: Zum einen sind wir in Europa präsent, was für unsere Kunden insofern sehr vorteilhaft ist, als dass sie nicht von chinesischen Fabrikanten abhängig sind. Zum anderen bestehen unsere Produkte wie gesagt aus recycelten Materialien und sind auch selbst wieder recycelbar. Das ist in dieser Zeit des Strebens nach Nachhaltigkeit ein schlagendes Verkaufsargument! Im Bereich Zink sind wir einer von drei ernstzunehemenden Produzenten in Europa und unter diesen der einzige, der zu 100% recycelten Rohstoff einsetzt. Hinzu kommt, dass wir bereits sehr lange im Markt sind, unsere Technologien perfekt beherrschen und über ein umfassendes Know-how verfügen.
Wirtschaftsforum: Wie kommen Sie mit Ihren Kunden in Kontakt?
Christophe Laubignat: Messen sind für uns die wichtigsten Ereignisse, um neue Kundenkontakte zu knüpfen. Zusätzlich sind unsere Ansprechpartner aber auch auf der ganzen Welt unterwegs und besuchen die Kunden direkt vor Ort. Für uns ist dabei besonders interessant zu erfahren, wie unsere Kunden unsere Produkte nutzen und was es alles für Anwendungsmöglichkeiten gibt. Auf der Basis der so gewonnenen Erkenntnisse können wir auch neue Anwendungsbereiche entwickeln. So haben wir beispielsweise den Bereich Wasseraufbereitung stark ausweiten können, weil wir den Kundenprozess gut verstanden haben. So können wir uns auch neue Märkte erschließen.
Wirtschaftsforum: Können Sie uns einige Beispiele dafür nennen und uns einen Ausblick geben, in welche Richtung sich Ihr Unternehmen zukünftig entwickeln soll?
Christophe Laubignat: Für uns wird die Solarenergie als Geschäftsfeld immer interessanter. Heute gibt es für photovoltaische Zellen zwei Technologien, von denen die eine auf Silizium und die andere auf Cadmium basiert.
Diese zweite ist sehr vielversprechend und wir gehen davon aus, dass hier in Zukunft ein Wachstumsmarkt entsteht, vor allem wenn man den gesamten Lebenszyklus der Speicherzelle berücksichtigt. Zur Produktion der Siliziumzelle wird nämlich viel mehr Energie benötigt als zu der der Cadmiumzelle. Darüber hinaus lässt sich das Cadmium-Produkt sehr viel besser recyceln. Auch im Bereich Nickel-Cadmium-Batterien werden wir weiter wachsen; derzeit arbeiten wir an der Optimierung der Wiederaufbereitung.
Wirtschaftsforum: Eine persönliche Frage zum Schluss: Sie sind seit 2018 für Ihr Unternehmen tätig. Was reizt Sie an Ihrem Beruf?
Christophe Laubignat: Ich habe meine gesamte Berufszeit in der Chemiebranche gearbeitet. Mich motiviert, dass ich in einem Unternehmen arbeite, das auf die Kreislaufwirtschaft und deren positive Aspekte für die Umwelt setzt.










